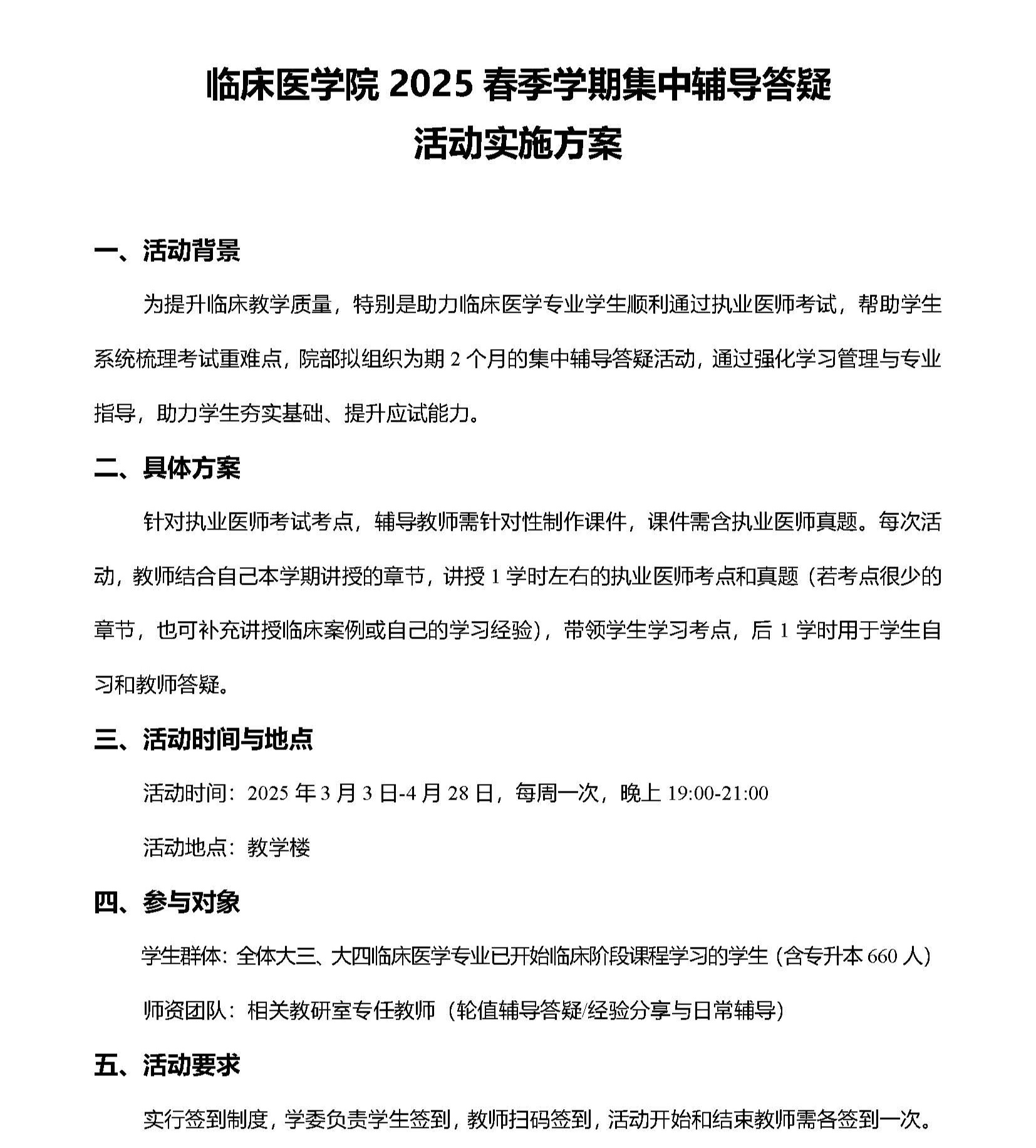
(通讯员:曾晶晶 审核人:但昭葵)为提升临床教学质量,特别是助力临床医学专业员工顺利通过执业医师考试,帮助员工系统梳理考试重难点,公司组织为期2个月的集中辅导答疑活动。答疑活动从2025年3月3日开始,通过强化学习管理与专业指导,助力员工夯实基础、提升应试能力。活动员工群体为全体大三、大四临床医学专业已开始临床阶段课程学习的员工(含专升本660人) ,辅导答疑的团队团队为各班专业课任课教师,教师轮值辅导答疑或分享经验。


附件1 2025春季学期意昂体育集中辅导答疑活动实施方案

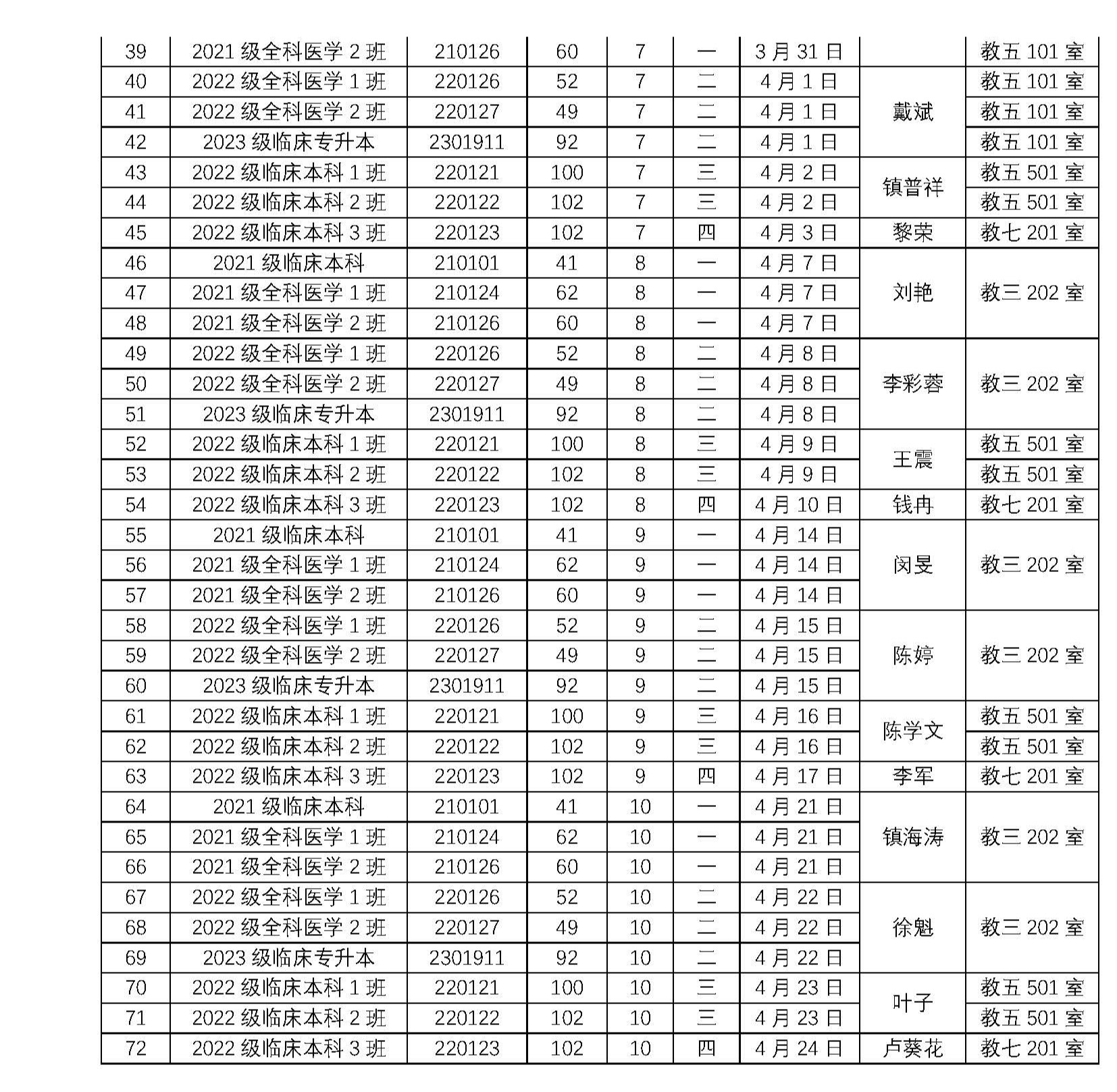
附件2 2025春季学期意昂体育集中辅导答疑活动安排表

